您好,欢迎光临中再生(宁夏)再生资源有限公司
返回首页
|
设为首页
|
加入收藏
本站首页
企业概况
公司介绍
组织机构
发展规划
业务板块
废钢业务
报废车业务
新闻中心
中再资讯
行业动态
公示公告
招标信息
公开招标
拟中标公示
企业文化
党建专题
文化动态
员工风采
社会责任
联系我们
联系方式
招聘信息
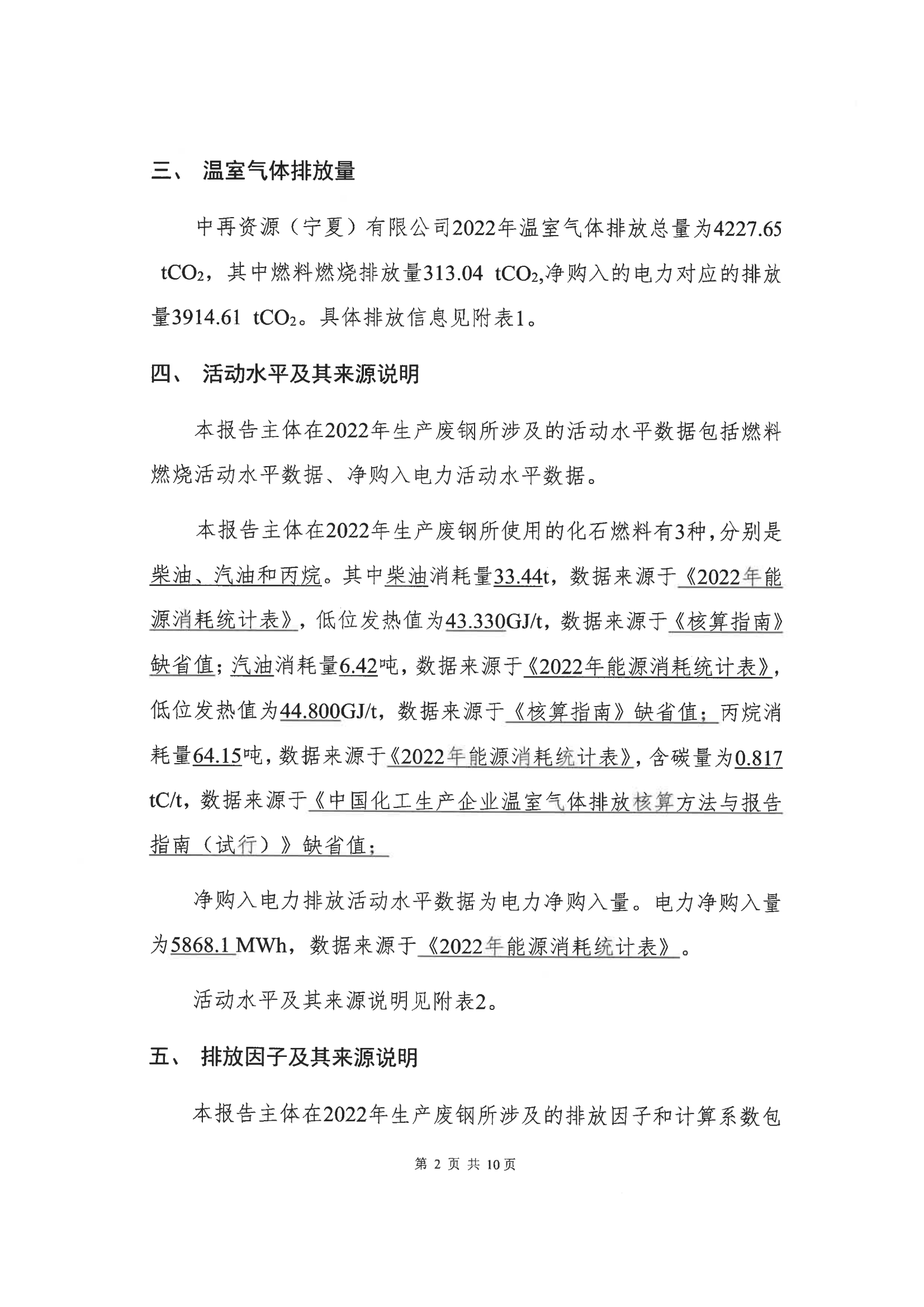
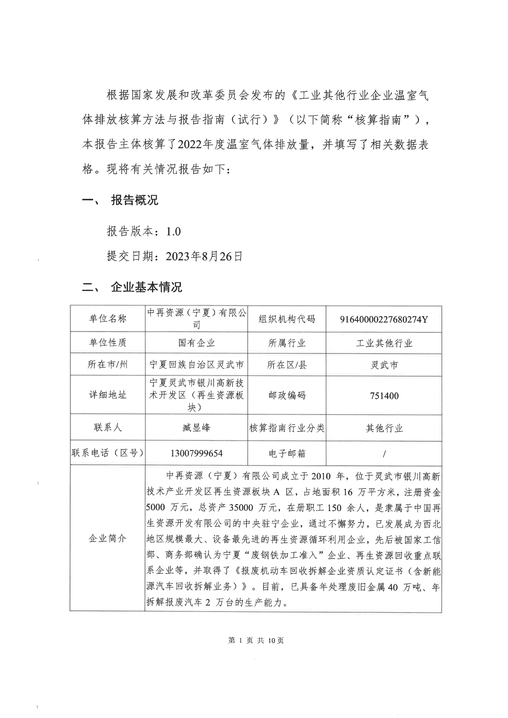
中再资源((宁夏)有限公司2022年度温室气体排放报告
业务板块
业务板块
新闻中心
招标信息
企业文化
联系我们
公司介绍
组织机构
发展规划
废钢业务
报废车业务
中再资讯
行业动态
公示公告
公开招标
拟中标公示
党建专题
文化动态
员工风采
社会责任
联系方式
招聘信息
0951-4673632
周一至周五 08:30-17:30
中再生(宁夏)再生资源有限公司 © 版权所有 地址:宁夏灵武市银川高新技术开发区(再生资源板块) 手机:0951-4673632
宁ICP备2021002570号-2
宁公网安备 64018102000106号